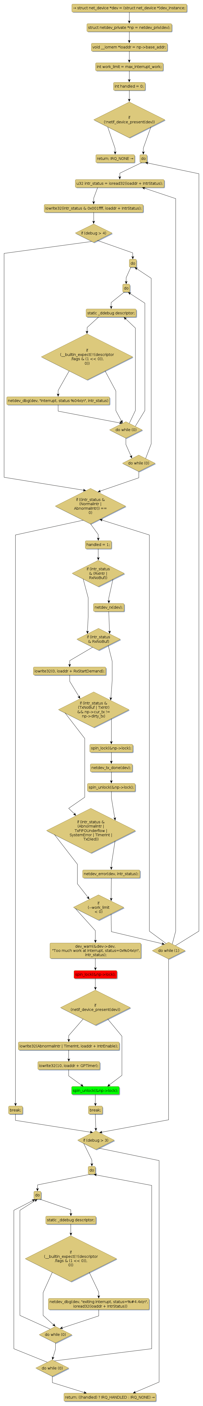
Instance Verification Kit (IVK)
spin lock @ [34943+21+/linux-3.19-rc1/drivers/net/ethernet/dec/tulip/winbond-840.c]
Instance Signature: lock
|
The Matching Pair Graph:
|
|
Function Name
|
Control Flow Graph (CFG)
|
Events Flow Graph (EFG)
|
Source Correspondence
|
|
intr_handler
|
|
|
[33617+12+/linux-3.19-rc1/drivers/net/ethernet/dec/tulip/winbond-840.c]
|